Wydawca treści
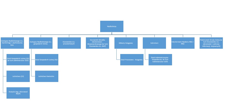
Schemat organizacyjny Nadleśnictwa Cisna
Nadleśnictwo Cisna jest podstawową, samodzielną jednostką organizacyjną Lasów Państwowych działającą na podstawie ustawy o lasach. Podlega Regionalnej Dyrekcji Lasów Państwowych, która prowadzi nadzór i koordynuje działania na swoim terenie. Nadleśnictwo podzielone jest na leśnictwa.
Schemat organizacyjny Nadleśnictwa Cisna.


